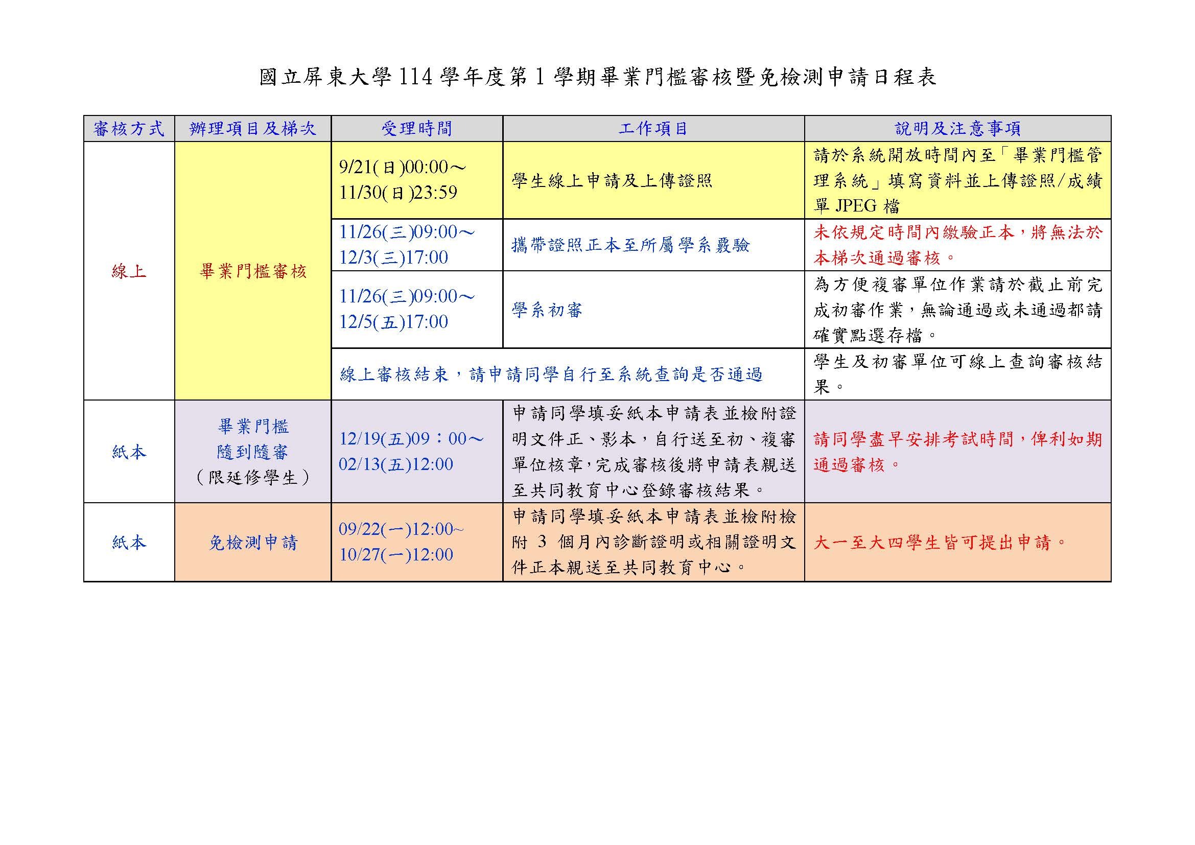
【共同教育中心】114-1畢業門檻審核日程表
(攸關學生權益)請導師 班代協助 宣導【畢業門檻上傳 英文、資訊】
|
資訊證照:入學 屏東大學電腦與通訊學系後考取之證照。 |
另外說明:
|
證照獎勵管理 非 門檻管理系統,是申請證照獎勵系統,每年4月作業。有期間規定。 |
請同學盡早上傳,以利規劃修習課程進度~~~。
【貼心提醒:資訊證照為入學屏東大學後考取,丙級要同時上傳2張,這2張是不同的證照丙級】
(如:【無人機普通操作證+RHCSA】或【無人機普通操作證+iClone】或【iClone+RHCSA】),不是同一張上傳2次。

瀏覽數:



